Nieuws

Verplichtingen bij afvaltransport

04/03/2026

Het transport van afvalstoffen is gereglementeerd op verschillende niveaus, via verdragen op wereldniveau, over verordeningen op Europees niveau tot de decreten en besluiten op het regionale niveau in België/Vlaanderen.

Op 30 april 2024 verscheen de nieuwe Europese Verordening Overbrenging van Afvalstoffen (EVOA II). Gezien de meeste artikels inwerking treden vanaf 21 mei 2026, worden met deze nieuwsflits alle verplichtingen m.b.t. het vervoer van afvalstoffen nog even op een rij gezet.

Inleiding afvaltransport

Definities

Om van afvaltransport te kunnen spreken moeten we eerst weten wat afval is en wat niet. Een afvalstof is elke stof of elk voorwerp waarvan de houder zich ontdoet, voornemens heeft zich te ontdoen of zich moet ontdoen. Om dit gemakkelijker te bepalen werd door Europa een Europese afvalstoffenlijst (EURAL) opgesteld, in bijlage 2.1. van VLAREMA is deze lijst met alle afvalstoffen en hun EURAL-codes opgenomen.

In de afvaltransportketen spreken we van 4 (verschillende) actoren, nl. afvalstoffenproducenten, IHM’s, vervoerders van afvalstoffen en de afvalverwerkers.

Afvaltransportketen

De afvalstoffenproducent heeft een product of voorwerp waarvan hij zich wenst te ontdoen: de afvalstof.

Deze afvalstof moet vervoerd worden naar een verwerker die vergund is voor de verwerking van die afvalstof. Als verschillende afvalstoffen gescheiden worden aangeboden, moet er voor elke afvalstof een gepaste verwerker worden gekozen.

Afhankelijk van de keuze zijn verschillende verplichtingen, documenten en voorwaarden van toepassing.

Afvaltransport binnen Vlaanderen

Algemene vervoersvoorwaarden

De volgende algemene vervoersvoorwaarden (VLAREMA artikel 6.1.1.1.) zijn van toepassing op elk vervoer van afvalstoffen, inclusief op het laden en lossen van die afvalstoffen:

  1. De afvalstoffen moeten degelijk verpakt zijn.
  2. De verschillende soorten afvalstoffen die gescheiden worden aangeboden, moeten van elkaar gescheiden blijven.
  3. Het is verboden om afvalstoffen te verdunnen.

 

De volgende vervoersvoorwaarden (VLAREMA artikel 6.1.1.1.) zijn van toepassing op de meeste professionele vervoeren van afvalstoffen. 

  1. De vervoersmiddelen en de recipiënten moeten technisch geschikt zijn voor de afvalstoffen die worden vervoerd, en moeten over de nodige keuringsattesten en certificaten beschikken. Ze moeten in goede staat van werking worden gehouden.
  2. De vervoersmiddelen en de recipiënten moeten in- en uitwendig worden gereinigd om vermenging van verschillende soorten afvalstoffen te vermijden.
  3. Bij calamiteiten moeten onmiddellijk efficiënte maatregelen worden genomen om hinder en schade voor mens en milieu zo veel mogelijk te beperken.
  4. Afvalstoffen mogen alleen vervoerd worden als er een correct ingevuld digitaal identificatieformulier is bijgevoegd. 
  5. De vervoerder moet de start van het vervoer en de afgifte van de afvalstoffen registreren in het digitale identificatieformulier.

 

Op voorwaarde 4, 5 en 6 zijn de uitzonderingen opgenomen in artikel 6.1.1.2. §1, 2° tot en met 8° (VLAREMA). Hieronder vallen onder andere particulieren, zelfstandige of kleine ondernemers die hun afval naar inzamelpunten (voorbeeld gemeentelijke recyclageparken) brengen en ook het vervoer van afvalstoffen in kader van terugnameplicht, aanvaardingsplicht of vrijwillige terugname.

 

Op voorwaarde 7 en 8 zijn dezelfde uitzonderingen van toepassing als bij de vorige voorwaarden aangevuld met 1° inzameling van één ophaalronde van afvalstoffen, 9° vervoer van niet-gevaarlijke afvalstoffen van een recyclagepark naar inzamelpunt of naar verwerkingsinrichting en 10° vervoer op eenzelfde bedrijventerrein. Als geen identificatieformulier verplicht is geldt wel nog steeds de verplichte afgifte van bedrijfsafvalstoffen tegen de ontvangst van een afgiftebewijs.

Verplichte documenten bij afvaltransport

Voor transport van afval binnen Vlaanderen is een CMR/vrachtbrief, een identificatieformulier en/of een afgiftebewijs verplicht.

 

1. CMR/vrachtbrief

De CMR/vrachtbrief is een document dat de vervoersovereenkomst tussen de partijen vastlegt bij een internationaal vervoer voor rekening van derden. In België wordt de CMR/vrachtbrief gebruikt als referentiedocument voor verschillende controles, om deze reden is de CMR/vrachtbrief in België ook verplicht voor het nationaal vervoer voor derden.

Dit document wordt opmaakt door middel van genormaliseerde papieren (kan ook digitaal worden opgemaakt: eCMR). Er wordt een exemplaar afgegeven aan de afzender en aan de geadresseerde. Het derde/laatste exemplaar wordt door de vervoerder zelf bijgehouden voor 5 jaar.

Een CMR bevat volgende informatie:

  1. naam en adres van de verzender, de vervoerder en de geadresseerde
  2. het type van de vervoerde goederen
  3. de plaats en de datum van de levering

 

2. Identificatieformulier

Zoals opgenomen in de algemene voorwaarde n° 7 mogen afvalstoffen alleen vervoerd worden als er een correct ingevuld digitaal identificatieformulier is bijgevoegd. Het formulier wordt digitaal opgemaakt in een door OVAM goedgekeurd systeem door de IHM of de afvalstoffenproducent die zelf regelingen treft. 

Er wordt een exemplaar bezorgd aan de afzender en aan de geadresseerde en moet voor 5 jaar worden bijgehouden. Het formulier moet ook digitaal aanwezig/raadpleegbaar zijn tijdens het transport. Volgens de algemene voorwaarde n° 8 moet de transporteur de start en het einde van het transport registreren (tijd en geo-locatie).

Een identificatieformulier bevat volgende informatie:

  1. uniek volgnummer, in geval van een digitaal identificatieformulier start het unieke volgnummer met een drielettercode die het systeem identificeert waarmee het identificatieformulier werd aangemaakt;
  2. datum van vervoer;  
  3. het identificatienummer, de naam en het adres van de vestigingseenheid van de afvalstoffenproducent en in geval van zeeschepen de naam van het schip en het adres van de ligplaats, of van de afvalstoffenverwerker die de afvalstoffen afvoert, en het adres van verzending van de afvalstoffen;
  4. het identificatienummer, de naam en het adres van de inzamelaar, afvalstoffenhandelaar of -makelaar, als dat van toepassing is;
  5. het identificatienummer, de naam en het adres van de vervoerders;
  6. het identificatienummer, de naam en het adres van de vestigingseenheid van de verwerker, met vermelding van de aard van de verwerking (R- of D-code);  
  7. omschrijving, hoeveelheid in ton en de EURAL-codes van de afvalstoffen;
  8. vanaf 1 januari 2023, de geo-locatie van de start van het transport en de geo-locatie van de afgifte van de afvalstoffen door de inzamelaar, afvalstoffenhandelaar of –makelaar of de afvalstoffenproducent die zelf regelingen treft voor zijn afvalstoffen.

 

3. Afgiftebewijs

Iedere afgifte van bedrijfsafvalstoffen aan een vergunde verwerker of een geregistreerde IHM moet gebeuren tegen de ontvangst van een afgiftebewijs. Het afgiftebewijs wordt 5 jaar bijgehouden.

Als afgiftebewijs kan een factuur, CMR/vrachtbrief of identificatieformulier worden gebruikt.

Een afgiftebewijs bevat volgende informatie: 

  1. datum van afgifte;
  2. naam en woonplaats van de producent of de inrichting waarvan de afvalstoffen in ontvangst worden genomen;
  3. naam en woonplaats van de natuurlijke persoon of rechtspersoon, aan wie de afvalstoffen worden afgegeven; 
  4. aard, herkomst, samenstelling en hoeveelheid van de afgegeven afvalstoffen;
  5. beoogde wijze van verwerking. 

 

Samenvatting verplichtingen afvaltransport binnen Vlaanderen

Naast de registers opgenomen in de tabel bestaat er ook nog een afvalstoffenregister voor gemeentes en materialenregisters voor gebruikte en geproduceerde grondstoffen (van toepassing bij einde afvalfase).

Er zijn ook verplichtingen m.b.t. meldingen en heffingen, gezien dit minder met transport te maken heeft, werden deze niet opgenomen in de samenvatting.

Grensoverschrijdend afvaltransport - EVOA

Op 30 april 2024 verscheen de nieuwe EVOA. De grootste veranderingen zijn de strengere regels voor de export van afval. De nieuwe EVOA wil afval binnen de EU meer recupereren en hergebruiken. Alle procedures worden duidelijk uitgewerkt, geoptimaliseerd en verplicht gedigitaliseerd.

In de EVOA zijn 3 procedures opgenomen: 

  1. Algemene informatieverplichtingen = Procedure bijlage VII-document
  2. Voorafgaande schriftelijke kennisgeving en toestemming = Kennisgevingsprocedure
  3. Verbod 

Algemene informatieverplichtingen – procedure

Volgende overbrengingen van afvalstoffen vallen onder de algemene informatieverplichtingen:

  1. afvalstoffen bestemd voor nuttige toepassing wanneer het gaat om meer dan 20 kg:
    1. opgenomen in bijlage III of III B van de verordening;
    2. mengsels van afvalstoffen die geen gevaar vormt voor de milieuhygiënisch verantwoorde nuttige toepassing ervan en vermeld zijn in bijlage III A van de verordening;
  2. Afvalstoffen tot maximum 250 kg die uitdrukkelijk bestemd zijn voor laboratoriumanalyse of experimentele proeven om de fysische of chemische eigenschappen van de afvalstoffen te beoordelen of om te bepalen of zij geschikt zijn voor nuttige toepassing of verwijdering.

 

De opdrachtgever voor de overbrenging (afvalstoffenproducent, IHM of afvalstoffenhouder) mag alleen opdracht geven om afvalstoffen over te brengen naar vergunde/geregistreerde inrichtingen voor het verwerken van de afvalstof. De opdrachtgever moet de vergunning of het bewijs van registratie ontvangen van de verwerker/ontvanger voordat het transport plaatsvindt.

Voor elke overbrenging van afvalstoffen sluiten de opdrachtgever en de ontvanger een contract voor de nuttige toepassing van de afvalstoffen (artikel 18 10°). Indien de ontvanger niet de exploitant is van de inrichting, wordt het contract ook ondertekend door de exploitant van de inrichting.

  1. De opdrachtgever vult uiterlijk 2 werkdagen vóór de aanvang van de overbrenging het bijlage VII formulier correct elektronisch in. Indien de opdrachtgever een IHM is, moet het bijlage VII formulier ook worden ondertekent door de afvalstoffenproducent.

    Informatie over de werkelijke hoeveelheid afvalstoffen, de vervoerder(s) en indien van toepassing het containeridentificatienummer mag uiterlijk vóór de aanvang van de overbrenging worden verstrekt.

    Indien de verwerker/ontvanger een voorlopige nuttige toepassing (R12 of R13) toepast op de afvalstof moet in bijlage VII formulier ook de volgende verwerker/ontvanger met de volgende nuttige toepassing worden vermeld.
     
  2. Alle informatie van het bijlage VII formulier moet beschikbaar zijn in het voertuig tijdens het transport.
     
  3. De inrichting voor nuttige toepassing of het laboratorium voor afvalstoffenanalyse bevestigt binnen 2 werkdagen na ontvangst dat de afvalstoffen zijn ontvangen via het bijlage VII formulier of via de opdrachtgever van de overbrenging.
     
  4. De inrichting voor nuttige toepassing verstrekt zo snel mogelijk en uiterlijk 30 dagen nadat de handeling tot nuttige toepassing voltooid is, maar in elk geval uiterlijk 1 jaar na de ontvangst van de afvalstoffen, een verklaring waaruit blijkt dat de nuttige toepassing is voltooid via het bijlage VII- formulier of via de opdrachtgever van de overbrenging.

Voorafgaande schriftelijke kennisgeving en toestemming

Volgende overbrengingen van afvalstoffen zijn onderworpen aan de procedure inzake voorafgaande schriftelijke kennisgeving en toestemming:

  1. Afvalstoffen bestemd voor nuttige toepassingen:
    1. opgenomen in bijlage IV van de verordening;
    2. die niet onder één enkele code van bijlage III, III B of IV vallen;
    3. mengsels van afvalstoffen, tenzij vermeld in bijlage III A;
    4. gevaarlijke afvalstoffen;
    5. afvalstoffen en mengsels van afvalstoffen die zijn opgenomen in bijlage III, III A of III B die zodanig met andere materialen verontreinigd zijn dat ze gevaarlijk zijn of dat de nuttige toepassing niet op milieuhygiënisch verantwoorde wijze mogelijk is;
    6. niet-gevaarlijke afvalstoffen of mengsels van afvalstoffen die persistente organische verontreinigde stoffen bevatten die de concentratiegrenswaarde bereikt of overschrijdt;
    7. gemengd stedelijk afval ingezameld bij particuliere huishoudens.
  2. Afvalstoffen bestemd voor verwijdering die voldoen aan de voorwaarden opgenomen in artikel 11.

 

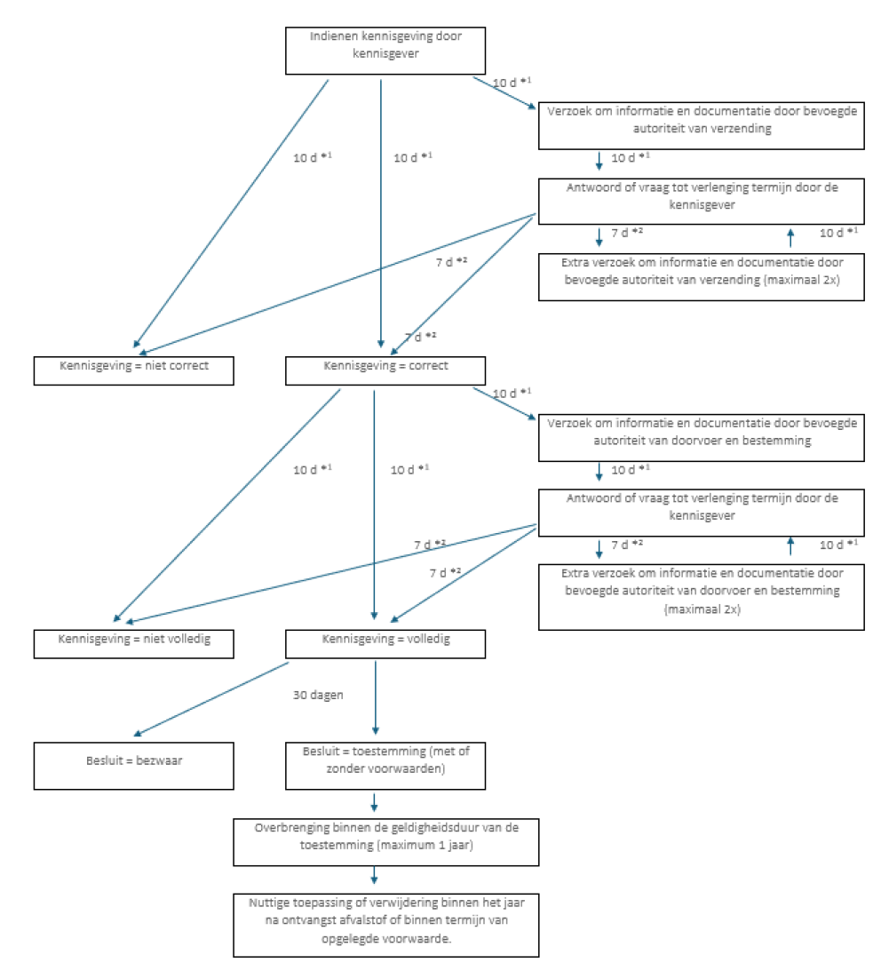
De kennisgever (afvalstoffenproducent, IHM of afvalstoffenhouder) die afvalstoffen wenst over te brengen dient een voorafgaande schriftelijke kennisgeving (“kennisgeving”) in bij alle betrokken bevoegde autoriteiten.

Voor transporten van afvalstoffen waar de kennisgeving vereist is, moeten volgende documenten worden opgemaakt (zoals beschreven in bijlage II):

  1. het kennisgevingsdocument van bijlage I A (“het kennisgevingsdocument”);
  2. het vervoersdocument van bijlage I B (“het vervoersdocument”);
  3. eventuele door de bevoegde autoriteiten verlangde aanvullende informatie en documentatie.

 

Volgende documenten en gegevens worden opgenomen in de kennisgeving:

  • gegevens met betrekking tot de afvalstof (EURAL-code, hoeveelheid, wijze van verpakking,…);
  • gegevens van de afvalstoffenproducent. Indien de kennisgever niet de oorspronkelijke afvalstoffenproducent is ook de handtekening van de oorspronkelijke afvalstoffenproducent;
  • gegevens van de vervoerder(s);
  • gegevens van de ontvanger en de beoogde behandeling van het afval (R/D-code, nuttige toepassing of verwijdering);
  • gegevens van de navolgende ontvanger(s), indien de oorspronkelijke ontvanger enkel een voorlopige nuttige toepassing of voorlopige verwijdering uitvoert.
  • schriftelijke machtiging dat een IHM namens de afvalstoffenproducent op mag treden;
  • contract tussen kennisgever en ontvanger voor de nuttige toepassing of verwijdering van de afvalstoffen (artikel 6). Indien de ontvanger niet de exploitant is van de inrichting, wordt het contract ook ondertekend door de exploitant van de inrichting.
  • verklaring tot het storten van een borgsom of afsluiten van een verzekering (artikel 7). De borgsom of verzekering dekt de kosten van het vervoer, de nuttige toepassing of verwijdering en de opslagkosten van 90 dagen, indien de nuttige toepassing of verwijdering niet op de geplande wijze kan worden voltooid of indien de overbrenging illegaal blijkt te zijn.

 

  1. De kennisgever dient de kennisgeving in via het online loket.

  2. De kennisgeving wordt gecontroleerd op zijn volledigheid en als correct beschouwd door de bevoegde autoriteit van verzending (OVAM voor afvalstoffen uit Vlaanderen).

  3. De kennisgeving is pas volledig wanneer alle betrokken bevoegde autoriteiten de documenten hebben gecontroleerd en hun gevraagde aanvullende informatie en documentatie hebben ontvangen.

  4. De bevoegde autoriteiten van bestemming, van verzending en van doorvoer nemen binnen de 30 dagen na de mededeling dat de kennisgeving volledig is, een van de volgende besluiten:
    1. Toestemming zonder voorwaarde;
    2. Toestemming met voorwaarden voor de overbrenging (art. 10)
    3. Toestemming met voorwaarden voor de overbrenging van voor verwijdering bestemde afvalstoffen (art. 11)
    4. Bezwaar tegen de overbrenging (art. 12)

      De schriftelijke toestemming voor een overbrenging verstrijkt aan het einde van de geldigheidsduur. Deze periode is nooit meer dan één jaar.
       
  5. Na het ontvangen van de toestemming, verstrekt de kennisgever ten minste 2 werkdagen vóór aanvang van de overbrenging de werkelijke datum van overbrenging en vult het vervoersdocument in. 

    Informatie over de werkelijke hoeveelheid afvalstoffen, de vervoerder(s) en indien van toepassing het containeridentificatienummer mag uiterlijk vóór de aanvang van de overbrenging worden verstrekt.

  6. Alle informatie van het vervoersdocument en het kennisgevingsdocument met de toestemmingen is beschikbaar tijdens het transport.

  7. De inrichting voor nuttige toepassing of verwijdering bevestigt binnen 2 werkdagen na ontvangst dat de afvalstoffen zijn ontvangen aan de kennisgever van de overbrenging en de bevoegde autoriteiten. Deze bevestiging wordt in het vervoersdocument opgenomen.

  8. De inrichting voor nuttige toepassing of verwijdering verstrekt zo snel mogelijk en uiterlijk 30 dagen nadat de handeling voltooid is, maar in elke geval uiterlijk 1 jaar na de ontvangst van de afvalstoffen, een verklaring waaruit blijkt dat de handeling is voltooid aan de kennisgever en de bevoegde autoriteiten.

Enkele bijzonderheden

  1. Algemene kennisgeving
    De kennisgever kan een algemene kennisgeving indienen voor verscheidene overbrengingen als het dezelfde afvalstoffen betreft (dezelfde fysische en chemische eigenschappen), naar dezelfde ontvanger en dezelfde inrichting worden vervoerd en als de route en de landen van doorvoer en plaats van vertrek gelijk blijven.

    Alternatieve routeplanning is mogelijk maar moet op voorhand mee opgenomen zijn in het kennisgevingsdocument. In het vervoersdocument moet de gekozen route worden opgenomen.
     
  2. Vooraf goedgekeurde inrichtingen voor nuttige toepassing (Pre Authorised Facility: PAF)
    Een inrichting voor nuttige toepassing kan een verzoek indienen bij de bevoegde autoriteit om de inrichting vooraf goed te keuren als inrichting voor die nuttige toepassing (niet van toepassing voor tijdelijke nuttige toepassing R13). Deze goedkeuring is 10 jaar geldig (tenzij anders opgenomen in het besluit). Gedurende die periode wordt minstens één inspectie uitgevoerd in de inrichting door de bevoegde autoriteit.

    Indien een overbrenging naar een vooraf goedgekeurde inrichting voor nuttige toepassing wordt verzonden zullen de timings van de procedure wat wijzigen (zie onderstaande schema met timing). 
    In combinatie met een algemene kennisgeving kan de geldigheidsduur van een toestemming verlengd worden tot 3 jaar. 
     

*1 5 dagen indien de overbrenging naar een vooraf goedgekeurde inrichting voor nuttige toepassing gaat.

*2 3 dagen indien de overbrenging naar een vooraf goedgekeurde inrichting voor nuttige toepassing gaat.

Samenvatting grensoverschrijdend afvaltransport

In de EVOA zijn 3 procedures opgenomen: 

  1. Algemene informatieverplichtingen = Procedure bijlage VII-document
  2. Voorafgaande schriftelijke kennisgeving en toestemming = Kennisgevingsprocedure
  3. Verbod 

De opgestelde procedures zijn afhankelijk van:

  1. Type afval (ongevaarlijk : groene lijst of gevaarlijk: oranje lijst)
  2. Soort van afvalverwerking (Disposal of Recovery)
  3. Bestemming (intra-EU, EVA-landen, OESO, niet-OESO)

HULP NODIG?

De Consultes-experts staan steeds voor u klaar om u en uw onderneming gepast advies te verlenen over afvaltransport als andere milieu-, energie- en preventie gerelateerde vraagstukken. Contacteer ons via onderstaande contactgegevens.

Tag
Milieu
Jolien Wermersche
Jolien Wermersche
Milieuconsultant
Alle consultes experten

inschrijven nieuwsflits

vul hieronder uw e-mailadres in om maandelijks op de hoogte te blijven van het laatste nieuws op vlak van milieu en preventie.

Ik heb de privacy verklaring gelezen en goedgekeurd.